Промышленность
VALO
VALO – это крупнейший в России комплекс апарт-отелей, сочетающий в себе широкий диапазон звездности. Восемь корпусов включают отели от 3 до 5 звезд и два международных отельных бренда.
VALO управляет комплексом из 6 апарт-отелей в Санкт-Петербурге. Гостям доступны фитнес-центр, бассейн, рестораны, кофейни, салоны красоты, СПА, магазины, конференц-залы, кинотеатр, парк
- О проекте
- Проблематика
- История внедрения
- Результаты внедрения

Клиент
Комплекс апарт-отелей VALO
Сфера бизнеса
Управление апарт-отелями
Период внедрения
Июль 2018 года
Продукты MANGO OFFICE
— Виртуальная АТС
— Контакт-центр
— Голосовой робот
— Речевая аналитика
О компании
VALO – это крупнейший в России комплекс апарт-отелей, сочетающий в себе широкий диапазон звездности. Восемь корпусов включают отели от 3 до 5 звезд и два международных отельных бренда.
VALO управляет комплексом из 6 апарт-отелей в Санкт-Петербурге. Гостям доступны фитнес-центр, бассейн, рестораны, кофейни, салоны красоты, СПА, магазины, конференц-залы, кинотеатр, парк
Организация привлекает инвесторов для вложений в недвижимость и ведет ее коммерческую эксплуатацию.
Бизнес VALO делится на три направления:
— продажа апартаментов
— сдача апартаментов в долгосрочную аренду
— сдача номеров в посуточную аренду, формат гостиницы
В данный момент в комплекс входит шесть апарт-отелей, скоро открывается седьмой.
Номерной фонд VALO - 3651 апартамент. Площадь — 185 000 квадратных метров. Инвестиционный капитал – 20 млрд. рублей. С марта 2020 года комплекс принял 1,5 млн. гостей.
Гостиничный бизнес компании работал на базе решения от крупнейшего федерального провайдера — это внутренняя и внешняя телефония.
Сотрудники совершают много звонков на тему бронирования и обслуживания в номерах. Голосовой трафик не отслеживается. Единственная задача оператора телефонии — обеспечить качественную связь.
Остальные два направления бизнеса (продажа и долгосрочная аренда апартаментов) требовали более сложного подхода. И выбора более оснащённого провайдера IP-телефонии для бизнес-коммуникаций.
Менеджеры используют телефон как инструмент при заключении сделок с длинным циклом. В отделе продаж он составляет 1,5 до 6 месяцев. В отделе долгосрочной аренды — 1-1,5 недели.
Для работы с «длинными» сделками менеджерам необходимо время от времени отключать поток новых звонков для проведения показов и обзвона старых лидов. Без специального софта переключения были возможны лишь в ручном режиме и по согласованию с коллегами. Это было неудобно.
Другие недостатки, отмеченные руководителями компании:
— Невозможность переадресовать звонок с сайта на смартфон сотрудника. Менеджеры были привязаны к стационарному телефону на рабочем столе
— Отсутствие интеграции с Битрикс24. Информацию о лидах приходилось фиксировать или доставать вручную
Выбор платформы
В группе VALO изучали предложения «большой четверки» телеком-операторов, UIS и нескольких других игроков рынка облачной телефонии.
Решение принял директор по маркетингу Евгений Тихоненко. У него уже был опыт успешного внедрения MANGO OFFICE на предыдущем месте работы — в агентстве недвижимости Tor Estate. Он решил внедрить в компанию знакомый продукт.
Планирование работ
-
июль 2018 года — подключение телефонии, ВАТС, Контакт-центра, голосового робота, создание схемы распределения звонков, интеграция с Битрикс24, подключение Речевой аналитики
-
июнь 2024 года — подключение Речевой аналитики с использованием ИИ
Команда внедрения
Со стороны VALO — 2 человека:
-
директор по маркетингу
-
IT-специалист
Со стороны MANGO OFFICE — 4 человека:
-
менеджер по работе с ключевыми клиентами
-
специалисты техподдержки
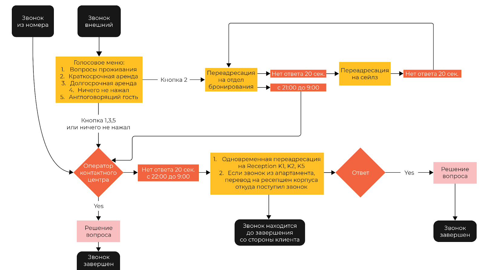
Как организован колл-центр VALO
ВАТС от MANGO OFFICE принимает звонки с рекламных площадок и телефонных номеров, указанных на сайте компании. Потом направляет их на свободных операторов.
Звонки по разным вопросам поступают в разные отделы. Например — покупка апартаментов или их долгосрочная аренда.
Как организован отдел продаж апартаментов
— 3 офис-менеджера. Отвечают за чаты
— 4 менеджера по продажам. Отвечают за звонки
За первое полугодие 2024 года отдел принял 2525 звонков.
Как организован отдел долгосрочной аренды апартаментов
— 3 офис-менеджера. Отвечают за чаты
— 7 менеджеров по продажам. Отвечают за звонки
За первое полугодие 2024 года отдел принял 12051 звонок.
Как организован прием и распределение звонков в колл-центре
Два отдела используют идентичную схему работы со входящими звонками.
-
Дежурные менеджеры принимают горячие звонки
-
Остальные сотрудники занимаются обработкой ранее поступивших лидов — оформляют документы или показывают апартаменты
График операторов зависит от загрузки и количества менеджеров в смене.
Например. Если в смене 3 сотрудника — каждый из них дежурит на линии в течение часа. А затем на 2 часа переключается на другие задачи.
Как организован приём входящих текстовых сообщений
Этот процесс курируют офис-менеджеры. Они принимают клиентов, которые приходят по текстовым каналам — почта, чаты, соцсети.
После первичной обработки эти лиды направляются менеджерам по продажам — для завершения сделок.
Система также перенаправляет на офис-менеджеров звонок, если заняты дежурные менеджеры. Если они не могут ответить — звонок уходит руководителю отдела. В самом крайнем случае — включается запись с просьбой ожидания.
Как работает Голосовой робот MANGO OFFICE
Робот начинает общение с клиентом с автоматического приветствия. Пока система произносит монолог — инструмент подключается к CRM и ищет карточку клиента по его телефонному номеру. Это помогает сотрудникам во время разговора — они сразу видят всю историю сделок покупателя.
Если клиент уже есть в системе — звонок направляется на закрепленного за ним оператора. Если нет — на дежурного менеджера.
Как устроена интеграция MANGO OFFICE и Битрикс24
MANGO OFFICE передает в CRM номер телефона, запись разговора и его текстовую расшифровку. А Речевая аналитика удобна для работы с долгими сделками.
Менеджер может переслушать разговоры или посмотреть их в виде текстового файла. Чтобы освежить информацию о предыдущих договоренностях с клиентом.
— Скорость обработки заявок менеджерами по продажам увеличилась на 30%
— Менеджеры перешли со стационарных телефонов на мобильные. Они могут общаться с клиентами из любого места на территории комплекса апарт-отелей
— Сотрудники получают в течение дня несколько «периодов тишины» — без входящих звонков. И эффективно тратят это время на работу с документами или показы квартир
— Запись и расшифровка переговоров с потенциальными клиентами помогает сотрудникам эффективно прорабатывать стратегии продаж
Евгений Тихоненко, директор по маркетингу группы VALO:
«Конверсия растет, но в какой степени это влияние софта, и в какой заслуга менеджмента — понять сложно.
Однозначно можно сказать одно: MANGO OFFICE— это комфорт.
У нас были проблемы с телефонией. Теперь их нет. Удобно всем: и менеджерам по продажам, и маркетологам, и клиентам».
Расскажите, как устроен ваш бизнес и какие задачи требуется решить.
Наши менеджеры свяжутся с вами и подберут оптимальное решение.












